Los programas de inmunización salvan millones de vidas cada año al proteger contra enfermedades prevenibles. Sin embargo, la respuesta inmunitaria a las vacunas varía significativamente entre individuos, y los resultados pueden ser subóptimos en poblaciones con mayor riesgo de desarrollar enfermedades infecciosas. Cada vez hay más evidencia que sugiere que las diferencias en la microbiota intestinal podrían ser un factor clave que impulsa estas variaciones.
Un estudio australiano reciente publicado en Nature reveló que los bebés tratados con antibióticos durante las primeras semanas de vida mostraron una respuesta inmunitaria más débil a las vacunas debido a la reducción de los niveles de Bifidobacterium, una especie bacteriana que habita en el tracto gastrointestinal humano. La reposición de Bifidobacterium en el microbioma intestinal mediante suplementos probióticos como Infloran mostró resultados prometedores en la restauración de la respuesta inmunitaria.
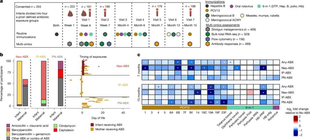
Los investigadores siguieron a 191 bebés sanos nacidos por vía vaginal desde su nacimiento hasta los 15 meses: el 86% de los participantes recibió la vacuna contra la hepatitis B al nacer y, a las seis semanas de edad, comenzaron sus vacunaciones infantiles de rutina, según el calendario del Programa Nacional de Inmunización de Australia.
Los bebés se agruparon según su exposición a los antibióticos: sin exposición directa o materna, expuestos a antibióticos maternos y que recibieron al menos 48 horas de tratamiento con antibióticos durante la atención neonatal.
Para monitorear los cambios en el microbioma intestinal y las respuestas inmunitarias relacionadas con la vacuna a lo largo del tiempo, se recogieron muestras de heces a los siete días y a las seis semanas de edad, mientras que se tomaron muestras de sangre en varios momentos entre las seis semanas y los 15 meses. Para evitar sesgos durante la recolección y el análisis de las muestras, los investigadores que las recogieron desconocían qué bebés pertenecían a qué grupo de exposición.

La investigación reveló que los niños que estuvieron expuestos directamente a antibióticos neonatales, no aquellos expuestos a antibióticos maternos, produjeron niveles mucho más bajos de anticuerpos contra múltiples polisacáridos incluidos en la vacuna conjugada neumocócica 13-valente o vacuna PCV13.
Streptococcus pneumoniae, una bacteria conocida por causar enfermedades graves como neumonía, infecciones de la sangre y meningitis, está rodeada por una cápsula compuesta de polisacáridos, o moléculas de azúcar que ayudan a las bacterias a evadir los ataques del sistema inmunológico del cuerpo.
La vacuna PCV13 facilita que el sistema inmunitario ataque a S. pneumoniae y produzca anticuerpos al unir la capa de polisacáridos de la cápsula a las proteínas. La exposición a antibióticos neonatales reduce la producción de anticuerpos contra dichos polisacáridos, lo que debilita la respuesta inmunitaria.
Experimentos con ratones libres de gérmenes revelaron que la menor respuesta inmunitaria se relacionaba con una menor abundancia de Bifidobacterium en el microbioma intestinal. Sin embargo, administrar a los ratones una mezcla de especies de Bifidobacterium o Infloran, un probiótico infantil de uso común, ayudó a revertir los efectos negativos de los antibióticos y a recuperar la respuesta inmunitaria a la PCV13. Los investigadores proponen que restaurar una microbiota saludable rica en Bifidobacterium en los bebés expuestos a antibióticos antes de su vacunación podría mejorar las respuestas de anticuerpos a la vacunación, lo que conduciría a una mejor protección contra las enfermedades infecciosas.
Fuente: Medical Xpress.
